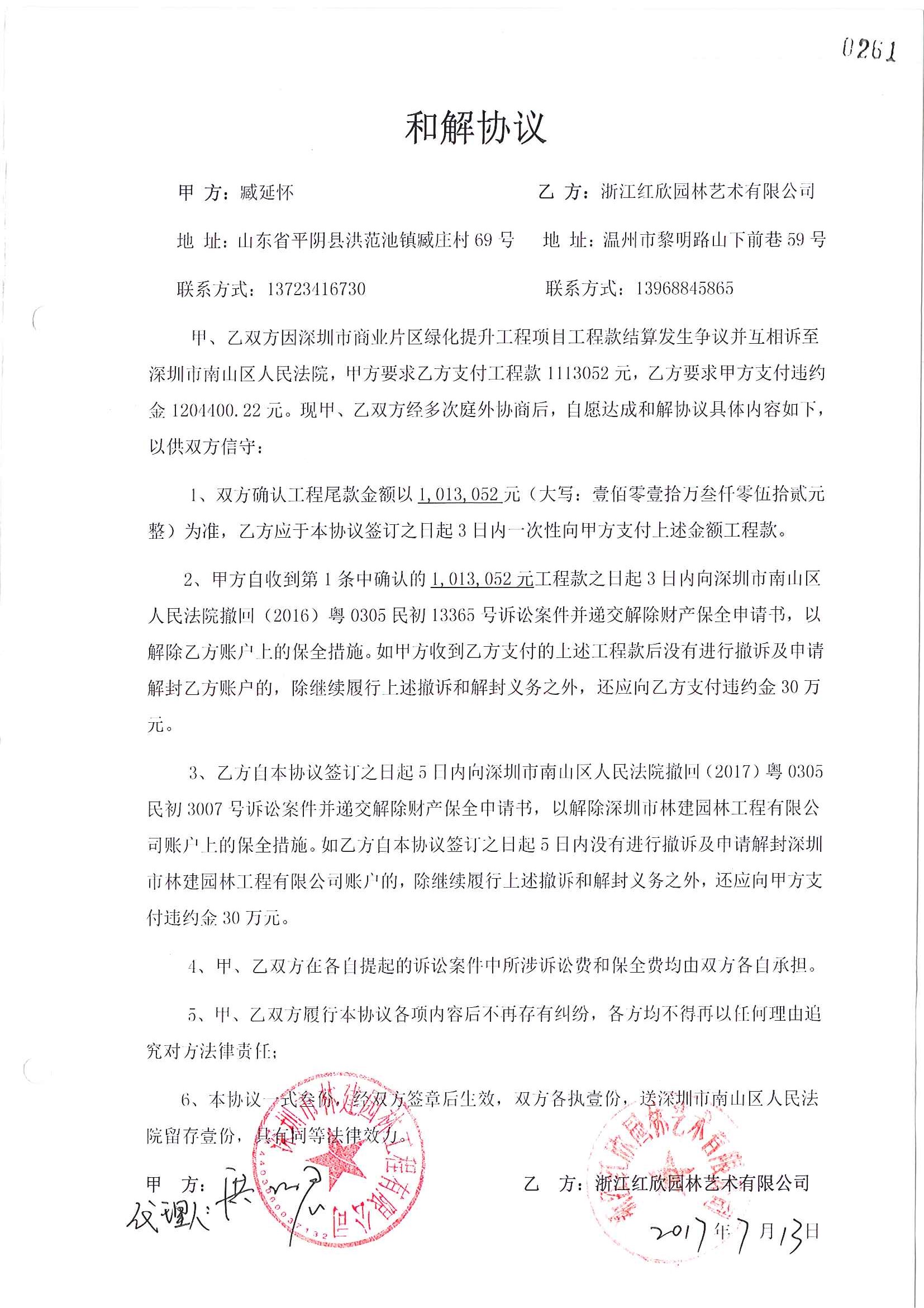
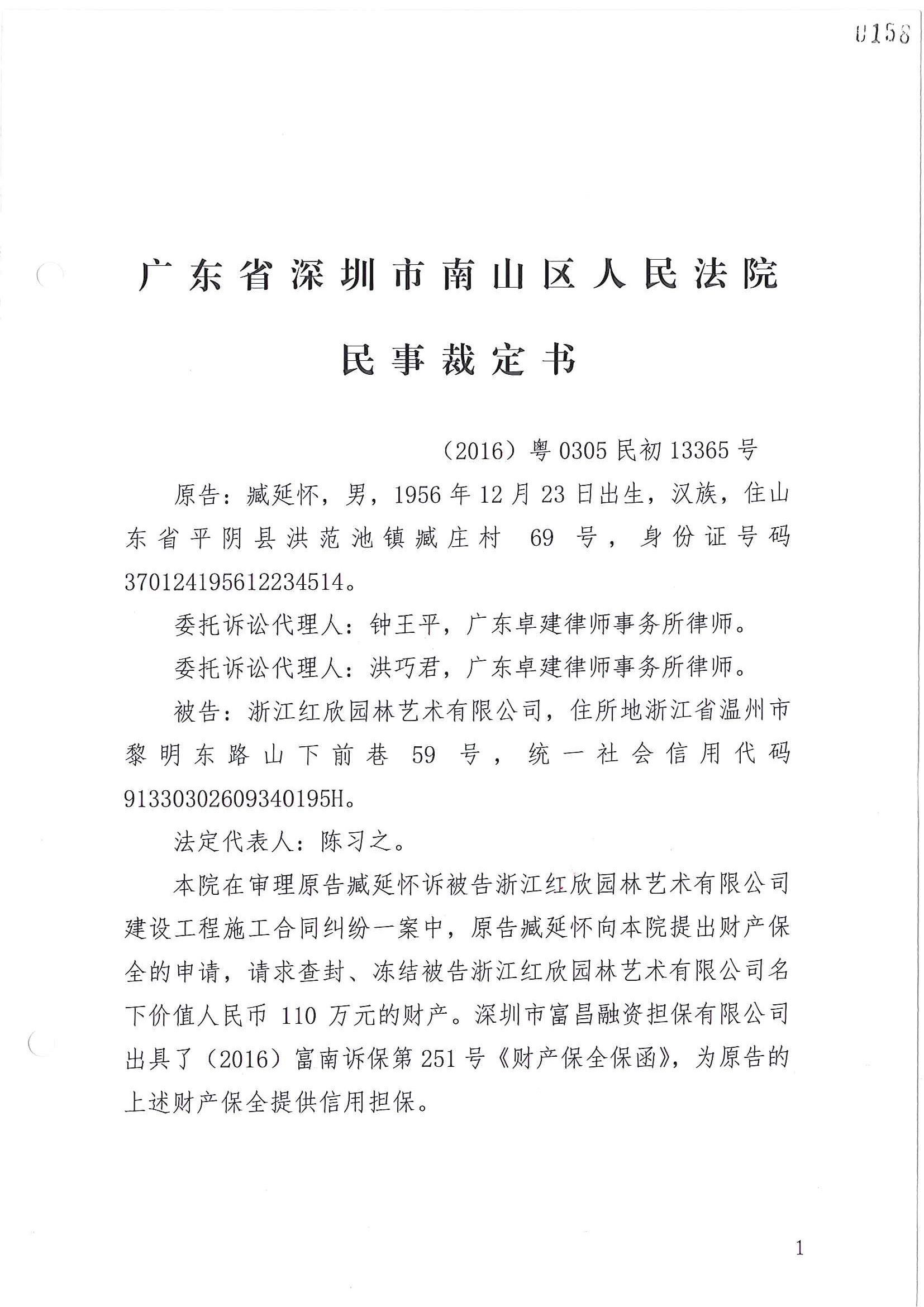
关于我司(深圳市园林工程有限公司)涉案(案号为2017浙0302民初808号)的情况说明如下: 我司臧延怀先生与浙江红欣园林艺术有限公司(以下简称“浙江红欣公司”)于2013年11月11日签订《深圳市商业片区绿化提升工程工程项目部承包责任书》,约定由臧延怀先生承包深圳市商业片区绿化提升工程,由我司深圳市园林工程有限公司提供担保。合同签订后,臧延怀先生依约履行了施工义务,但浙江红欣公司未能按合同约定及时支付工程款。 2016年10月26日,臧延怀先生作为原告,以建设工程施工合同纠纷为案由向项目所在地深圳市南山区人民法院提起诉讼,起诉被告浙江红欣公司向原告支付所欠的工程款人民币1,113,052元及违约金,案号为(2016)粤0305民初13365号。诉讼期间,南山区人民法院依照臧延怀先生的财产保全申请,于2016年11月30日查封、冻结了浙江红欣公司银行账户110万元。浙江红欣公司收到本案起诉材料后,为拖延时间提起了管辖权异议。 浙江红欣公司账户被查封后,于2017年1月11日,以臧延怀先生、我司深圳市园林工程有限公司为被告向温州市鹿城区人民法院提起诉讼,案号为(2017)浙0302民初808号,主张以施工过程中资料不完善为由拒付工程款并向我方提出索赔诉求。温州市鹿城区人民法院立案后,认为本案应当由涉案工程所在地管辖,故于2017年1月19日作出(2017)浙0302民初808号民事裁定书,裁定移送深圳市南山区人民法院审理,移送南山区法院后的案号为(2017)粤0305民初3007号。深圳市南山区人民法院合并审理该两起案件,经过双方律师交涉,最终双方达成和解协议,浙江红欣园林艺术有限公司向臧延怀支付工程款1,013,052元,双方互不追究(详见和解协议)。浙江红欣公司依约支付后,双方各自撤诉并解除了相应的财产保全措施。 以上情况是客观、真实的,特此说明。 深圳市园林工程有限公司
详见附件
2018年10月15日





